产品新闻

产品新闻

NMN与NR有什么区别?

2024-04-19 14:51:18 古特生物

许多研究表明,健康和衰老与NAD+及其相关代谢物密切相关,衰老过程中NAD+水平下降并且DNA损伤增加,NR与NMN作为NAD+的前体,一直是很多临床研究对抗DNA损伤和改善衰老的目标,目前的研究证明NMN与NR可以减轻生理衰退、保护神经元细胞免受氧化应激并保持认知、抗炎、保护心血管以及促进健康等有益活性。


NMN与NR


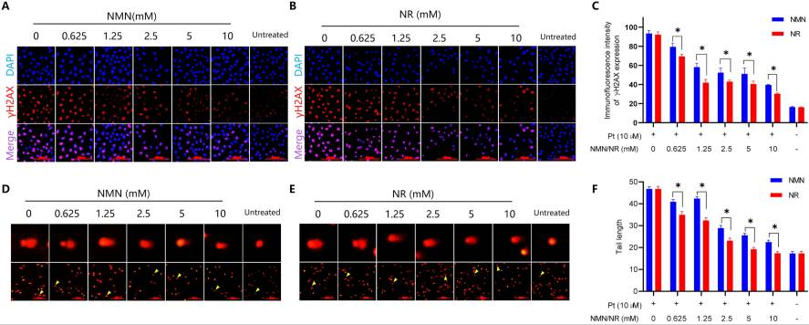
还有研究证明NMN与NR可防止内源性或外源性诱导的DNA损伤,近期,有研究人员系统比较了NMN与NR对DNA损伤的影响。


相同点:

1.NMN和NR均以剂量依赖性方式减少诱导的DNA损伤。


NMN 和 NR 可挽救顺铂处理细胞的细胞活力

▲NMN 和 NR 可挽救顺铂处理细胞的细胞活力。


2.NMN与NR具有相似的DNA修复作用


研究比较了NMN和NR对受损DNA修复的影响,结果表明,NMN和NR处理组之间没有差异,两者对促进受损DNA的修复具有相似的功效。

NMN and NR promote the repair of cisplatin-treated DNA damage

▲NMN and NR promote the repair of cisplatin-treated DNA damage.


3.NMN和NR皆可增加细胞内NAD+水平


NMN and NR increase intracellular NAD + levels and decrease ROS levels in cisplatin-treated cells

▲NMN and NR increase intracellular NAD + levels and decrease ROS levels in cisplatin-treated cells.


不同点:

1.相比NR,NMN是更为直接的NAD+前体

虽然两者皆为NAD+的前体,可有效增强NAD+生物合成,但是NR在体内需要被烟酰胺核苷激酶转化为NMN后再被NMN腺苷酸转移酶转化为NAD+。NMN比NR具有更高的吸收率和更高的生物利用度,在制造、运输和储存过程中也更加稳定。


2.NR exhibits a better protective effect against cisplatin-induced DNA damage than NMN.


R相对来说是一款更成熟的膳食补充成分,具有较好的耐受性和药效学特性


NR相对来说是一款更成熟的膳食补充成分,具有较好的耐受性和药效学特性。


总的来说,不论是NMN还是NR,在健康衰老和某些衰老相关疾病方面,都显示出了巨大潜力。


我们是一家集研发、生产与销售于一体的企业。公司实现了还原型谷胱甘肽、烟酰胺单核苷酸、胞磷胆碱钠的商业化生产,产品远销全球70多个国家和地区,深受广大客户好评,如果您对我们的产品感兴趣,欢迎联系我们。

参考文献:

[1] Qiu S, Shao S, Zhang Y, Zhang Y, Yin J, Hong Y, Yang J, Tan X, Di C. Comparison of protective effects of nicotinamide mononucleotide and nicotinamide riboside on DNA damage induced by cisplatin in HeLa cells. Biochem Biophys Rep. 2024 Feb 6;37:101655. doi: 10.1016/j.bbrep.2024.101655. PMID: 38333051; PMCID: PMC10851195.

[2] Yoshino J, Baur JA, Imai SI. NAD+ Intermediates: The Biology and Therapeutic Potential of NMN and NR. Cell Metab. 2018 Mar 6;27(3):513-528. doi: 10.1016/j.cmet.2017.11.002. Epub 2017 Dec 14. PMID: 29249689; PMCID: PMC5842119.

*特别说明 - 本文仅作资讯科普用途,不能代替医生的治疗诊断和建议,不应被视为对所涉医疗产品的推荐或功效证明。涉及疾病诊断、治疗、康复相关的,请务必前往专业医疗机构就诊,寻求专业意见。

标签: NMN, NR, NAD+,